所有游戏

开服列表

游戏攻略

平台首页 > 游戏攻略

《传奇时代》攻略

来源:酷鱼游戏-精品游戏平台-好玩|热门网页游戏     时间: 2025-09-08 03:51

传奇时代

充值比例:1:10

传奇时代

进入游戏

传奇时代

《传奇时代》游戏攻略

PS:以下攻略只供参考,具体内容以游戏内为准)

职业推荐

喜欢单挑打宝选道士:道士能越级刷BOSS,获取高级装备机会多。开启首冲得召唤月灵和幸运小红剑,适合单人畅玩。比如挑战隐藏地图BOSS时,可利用召唤物吸引仇恨,自己从容输出。

热衷刷图升级选法师:法师群怪能力强,升级快、资源获取多。首冲获得流星火雨和幸运小红剑后刷图效率高。在装备和材料地图中,能快速清怪积累资源。

如何升级

落地50:做左上角主线任务,进第一个任务地图打怪升到42级后回城,去沙藏宝阁、魔龙领地”2个地图提交宝藏任务,直飞50级。

升级必做:①在商城购买五倍经验卡、上品聚灵珠、五倍经验卡持续使用。做主线任务,购买6元限时福利礼包+68元终身特权。开区2060分钟去拉镖。

偏爱PK战斗选战士:战士高爆发,适合PK。开启终身特权,及时购买礼包,适合老板玩家。在跨服战场等PK场景中,可凭借高爆发打出优势。

一、玩法建议

游戏充值和玩法因玩家投入不同而有差异。微氪玩家充值注重性价比,玩法上优先完成主线任务,选择合适职业稳步提升实力;大氪玩家充值力度大,玩法更注重快速获取顶级资源和提升排名.

 image.pngimage.png 

二、血脉觉醒介绍

角色40级后,每级获得1次天赋激活机会,总计30次。每激活5次天赋可觉醒一次血脉。玩家可根据个人喜好自行搭配天赋,以下是各职业推荐搭配:

1.战士血脉:连击+精准+强攻(屠夫+战神+猎杀+永生+泰坦+金刚)

2.道士血脉:连击+精准+强攻(元素+天师+战神+泰坦+诅咒+永生)

3.法师血脉:连击+精准+强攻(元素+祭司+战神+泰坦+诅咒+永生)

image.png

image.png 

 

三、隐藏地图❗❗❗❗❗

image.png

四、大陆功能介绍

一大陆⭐⭐⭐

image.png

image.png 

 

1、幸运9套输出最大化

武器:最高幸运+7,商城买超级祝福油喝,换装备幸运不继承项链:最高幸运+9,幸运3开始每提升1点幸运获得元素属性,换装备幸运不继承需手动转移幸运,幸运+9可以发挥武器最大攻击值,无论加武器还是幸运,只需满足+9即可。

2、十二生肖

在盟重省右边十二生肖NPC处进行生肖合成,传承生肖合成时随机赋予1-10星,并随机附加1-10点属性。每合成12次必出110星。

佩戴传承生肖星星总数达到15星,获得属性:PK增伤1%

佩戴传承生肖星星总数达到30星,获得属性:PK增伤3%

佩戴传承生肖星星总数达到45星,获得属性:PK增伤5%

佩戴传承生肖星星总数达到60星,获得属性:PK增伤10%

佩戴传承生肖星星总数达到90星,获得属性:PK增伤15%、生命加成10%佩戴传承生肖星星总数达到120星,获得属性:PK增伤20%、生命加成20%

3、五行之力

坚韧之躯:每级增加HP/MP,满级50级,

狂怒之心:每级增加攻魔道伤,满级50

制裁之殇:每级增加PK增伤,满级50

荆棘之力:每级增加PK威伤,满级50级。

宗师之威:每级增加对怪增伤,满级50级。

4、宗师秘宝收集

秘宝分为4个等级:普通秘宝、名品秘宝、绝品秘宝、孤品秘宝。收录秘宝图鉴获得永久属性增加。获取方式:秘宝礼盒开出普通秘宝,宝藏任务奖励秘宝宝箱开出其他秘宝,还可与游戏玩家交换。秘宝回收、兑换:多余秘宝可回收成碎片用于兑换秘宝,普通秘宝碎片10、名品秘宝碎片20、绝品秘宝碎片30,孤品秘宝碎片50

秘宝觉醒说明:穿戴孤品使用副孤品觉醒,或穿戴绝品使用副孤品觉醒。觉醒后,副孤品属性将继承在主秘宝上。

5、宗师境界

image.png 

6、转生境界

image.png 

7、技能强化

使用书页修炼技能。每一行前三个技能全部升级后可升级第四个本职业强化技能,无需兑换其他职业技能书,只需升技能等级。

技能印记(除召唤月灵之外,其他技能觉醒印记效果均仅对人物有效)烈火剑法强化5:觉醒印记炎魔印效果:几率灼烧目标10(自身攻击力*10%)开天斩强化5:觉醒印记冰魔印效果:几率冰冻目标1

逐日剑法强化5:觉醒印记血魔印效果:几率吸取目标10%当前血量恢复自身火墙强化5:觉醒印记魔咒印效果:几率使目标感染红绿毒,持续30秒魔法盾强化5:觉醒印记金刚印效果:开盾状态下,每损失5%血量,增加减伤1%流星火雨强化5:觉醒印记飞龙印效果:几率召唤流星,在33范围造成10%HP真伤觉醒印记修罗印效果:几率对目标造成定身效果,持续1秒灵魂火符强化5:召唤月灵强化5:觉醒印记契约印效果:召唤月灵最大召唤数量+1飓风破强化5:觉醒印记暴风效果:几率在33范围释放飓风伤害(道术120%)

8、装备强化

强化属性绑定装备位置(换装备不受影响),强化失败时等级降低1级。勾选使用幸运符,可增加10%成功几率。

总强化等级40:生命加成5%、攻魔道5-5PK减伤1%PK增伤1%

总强化等级50:生命加成6%、攻道6-6PK减伤2%PK增伤2%

总强化等级60:生命加成7%、攻魔道7-7PK威伤3%PK增伤3%、暴击抵抗1%、神圣抵抗1%

总强化等级70:生命加成8%、攻道8-8PK减伤4%PK增伤4%、暴击抵抗2%、神圣抵抗2%

总强化等级80:生命加成9%、攻魔道9-9PK减伤5%PK增伤5%、暴击抵抗3%、神圣抵抗3%

总强化等级90:生命加成10%、攻道10-10PK减伤6%PK增伤6%、暴击抵抗4%、神圣抵抗4%

总强化等级100:生命加成12%、攻魔道12-12PK减伤8%PK增伤8%、暴击抵抗5%、神圣抵抗5%

二大陆⭐⭐⭐(一合后,60级+狂暴+5转进入)

image.png 

1、超级技能

二大陆超级技能npc,人物达到70级可免费领悟超级技能。战士十步一杀/法师冰霜群雨/道士死亡之眼。

2、聖龍觉醒

神龙系列剑甲及首饰可在这里觉醒成聖龍系列剑甲及首饰。

觉醒失败,主装备不消失,只消耗附加材料和元宝。每次觉醒失败,增加临时成功几率1%,最高提升10%(强化成

功重新计算)

材料消耗:神灵石、元宝

image.png 

3、等级突破

1070级后升级需要等级突破。二大路NPC天命老人,突破所需武器视职业而定(战士为战刃;法师为魔刃;道士

为道刃)

image.png 

4、材料合成

宝石碎片:分解开天、镇天、玄天、凤天魔甲、凤天魔衣以上剑甲获得灵石:分解开天、镇天、玄天、凤天魔甲、凤天魔衣以上剑甲获得

风灵宝石:88宝石碎片+2000金刚石

火灵宝石:88宝石碎片+2000金刚石

水灵宝石:88宝石碎片+2000金刚石

雷灵宝石:88宝石碎片+2000金刚石

诅咒宝石:88宝石碎片+2000金刚石

灵石:88宝石碎片+2000金刚石

玄灵石:58宝石碎片+10灵石

神灵石:158宝石碎片+10玄灵石

5、四格特殊觉醒

image.png 

6、剑甲附魔

二大陆剑甲大师NPC,可对神兵、神甲进行附魔,提升属性。神兵附魔:

神兵附魔1次,增加攻魔道伤2%

神兵附魔2次,增加攻魔道伤4%

神兵附魔3次,增加攻魔道伤6%

神兵附魔4次,增加攻魔道伤8%

神兵附魔5次,增加攻魔道伤10%

神兵附魔6次,增加攻魔道伤12%

神兵附魔7次,增加攻魔道伤15%,攻击速度随机1-10点,之后可以选择重新洗练攻击速度加成,武器附魔等级不设

神甲附魔:

神甲附魔1次,增加物理、魔法伤害减少1%

神甲附魔2次,增加物理、魔法伤害减少2%

神甲附魔3次,增加物理、魔法伤害减少3%

神甲附魔4次,增加物理、魔法伤害减少5%

神甲附魔5次,增加物理、魔法伤害减少7%

神甲附魔6次,增加物理、魔法伤害减少9%

神甲附魔7次,增加物理、魔法伤害减少12%,所有伤害反弹1-10%,之后可以选择重新洗练伤害反弹加成,衣服附魔等级不变。

附魔转移:

可通过消耗100灵符把A装备的附魔次数属性无损转移到B装备上,衣服武器都可以转移。

image.png 

7、灵装收集

灵装无套装属性,只有单件属性。可以进行神装觉醒,必须佩戴在身上才可进行觉醒增加属性!可在PVPPVE的不同场景选择合适种类搭配。

image.png 

8、灵装觉醒(神装大师NPC)

灵装佩戴在身上开始觉醒,根据需要进阶的等级不同消耗不同的材料进行升级。

image.png 

9、黄金森林

点开启宝藏,使用黄金骰子投掷出豹子点数(三个相同的点数),此时今日即可前往黄金森林地图(无任何其他消

)。每次投掷可获得左边奖池的随机宝藏,当宝藏全部获得后可以收到1000声望。奖池会刷新,想要获得声望可以重新投掷。

黄金森林内boss刷新时间为30分钟,

image.png 

10、卧龙山庄地图

☆秘宝觉醒

消耗秘宝水晶、沙之书以及金刚石进行秘宝觉醒,附魔觉醒规则:觉醒成功,秘宝属性提升,秘宝星级增加1;觉醒失败,秘宝属性降低,秘宝星级降低1;秘宝觉醒成功,每级增加攻道上限+2,双防+2%额外觉醒属性:

觉醒3星,额外获得生命值+5%:

觉醒6星,额外获得攻魔道+5%:

觉醒9星,额外获得防御魔防+5%:

觉醒12星,攻击任何目标20%的几率冰冻1

说明:只有继承过至少5条属性的绝品或孤品秘宝可以觉醒,觉醒属性更换装备不会保留

image.png 

☆龙渊地牢(高爆)

进入条件:恶魔挑战卷2+黄金骰子2

每次进入【限时1小时】自动退出,该地图内刷新【二大陆所有BOSS】、【卧龙山庄BOSS】,拥有【卧龙1.1倍神力】时进入费用减半


image.png 

☆卧龙祭坛(跨服)

进入条件:加入任意行会

每天【19点开放】入口,【1920关闭】入口;当祭坛仅剩余【唯一行会成员】获得胜利,胜方行会获得【卧龙1.1倍神力】限时12小时;活动奖励仅在跨服地图【卧龙祭坛】内发放

image.png 

☆龙魂禁地(世界)

进入条件:每偶数整点开启入口,需激活武圣赐福

每偶数整点【限时10分钟开放】入口,地图内刷新【卧龙夫人】世界BOSS,【攻击】世界BOSS可获得【卧龙令】

image.png 

☆卧龙宝藏

【卧龙宝藏】内含珍贵稀有道具,每次开启需要使用【卧龙钥匙】*1,可以使用【卧龙令】*200兑换钥匙,【卧龙令】参加龙魂禁地获得,每次攻击禁地中的【卧龙夫人】即可免费获得【卧龙令】!

image.png 

☆卧龙庄主(剧情)

①卧龙守将:可通过前往挑战直接传送至BOSS

斩浪:首次击杀奖励1.88万金刚石;击杀BOSS概率获得智慧魔石

青城:首次击杀奖励1.88万金刚石;击杀BOSS概率获得力量魔石

新月:首次击杀奖励1.88万金刚石;击杀BOSS概率获得自然魔石

御风:首次击杀奖励1.88万金刚石;击杀BOSS概率获得权利魔石

风云:首次击杀奖励1.88万金刚石;击杀BOSS概率获得黑暗魔石

image.png 

②卧龙庄主

收集五种【元素魔石】进行召唤挑战【卧龙庄主】,击败【卧龙庄主】可获得激活【诛仙之力】所需材料元素魔石:【智慧魔石】、【力量魔石】、【自然魔石】、【权利魔石】、【黑暗魔石】

image.png 

③诛仙之力

收集专属任务道具,永久获得诛仙之力:火龙之心()、火龙之心()、火龙之心()、火龙之心()

火龙之心()

image.png 

☆龙源秘境(副本)

进入条件:火龙珠*1

火龙珠:书页200+三倍秘境卷轴3+金刚石*10000地图内随机刷新【二大陆BOSS*3、【卧龙守将】*1

image.png 

☆神龙之羽

激活【神龙之羽】所需:沙之书99+金刚石9.99

提示:【神龙之羽】激活后为绑定装备,不可取下,强化【神龙之羽】需要对应的【元素魔石】

龙之羽【金元素】:沙之书9+智慧魔石1,随机获得1-10%生命加成

龙之羽【木元素】:沙之书9+力量魔石1,随机获得1-10%攻魔道伤

龙之羽【水元素】:沙之书9+自然魔石1,随机获得1-10%暴击伤害

龙之羽【火元素】:沙之书9+权利魔石1,随机获得1-10%物伤减少

龙之羽【土元素】:沙之书9+黑暗魔石1,随机获得1-10%魔伤减少

image.png 

三大陆⭐⭐⭐(三合+10转,激活神龙之羽)

image.png 

部分爆率:天龙至宗师装备、高级材料。

地图内含跨服地图。

1、天命根骨

使用根骨、元宝(金刚石)觉醒,天命根骨觉醒时根据不同阶段消耗不同材料,使用幸运符增加10%几率。全身觉醒为相同阶级根骨时获得时装。

赤金金身时装:攻魔道防御魔防1-1、生命值加成3%、攻击倍数2%

魔炎金身时装:攻魔道防御魔防1-1、生命值加成3%、攻击倍数2%

诅咒金身时装:攻魔道防御魔防1-1、生命值加成3%、攻击倍数2%

攻击倍数2%天命金身时装:攻魔道防御魔防1-1、生命值加成3%

血脉金身时装:攻魔道防御魔防1-1、生命值加成3%、攻击倍数2%

無双金身时装:攻魔道防御魔防1-1、生命值加成3%、攻击倍数2%

image.png 

2、陆地仙人

10万声望+100万金刚石,获得陆地仙人称号。属性:攻魔道30-50、生命加成50%、杀怪爆率100%;与低于自身境界的战斗时可对其造成额外10%的伤害:被境界低于自己的敌人攻击受到的伤害减少10%,攻击几率使目标进入红名状态且禁止攻击持续2秒,CD120秒,

3、转生突破

image.png 

4、神龙宗师专属神器

image.png 

5、无双血脉天赋

每激活一套天命根骨可获得1次无双血脉激活机会,共6次激活机会!

image.png 

6、灵装强化

GP灵装可进行强化,强化属性只跟随装备,换装备不继承强化等级和属性。强化失败时等级降低1!全身总强化达到不同等级获得隐藏属性。

40:体力增加5%、攻魔道伤5%、准确敏捷+10

50:体力增加6%、攻魔道伤6%、准确敏捷+20、魔法躲避10%

60:体力增加7%、攻魔道伤7%、准确敏捷+30、魔法躲避10%

70:体力增加8%、攻魔道伤8%、准确敏捷+40、魔法躲避20%、攻击倍数5%、攻击吸血5%

80:体力增加9%、攻魔道伤9%、准确敏捷+50、魔法躲避20%、攻击倍数10%、攻击吸血10%

image.png 

7、五行觉醒

五行等级满50级后可以开始觉醒,下表为觉醒材料消耗。

image.png 

8、生肖觉醒

使用【生肖宝石】进行觉醒,每次觉醒随机附加1-9点随机攻魔道提升!每次觉醒都会重新赋予觉醒属性,最高9!分解【上古生肖】可获得2颗【生肖宝石】,分解【传承生肖】可获得5颗【生肖宝石】

image.png 

9、宗师觉醒

聖龍系列剑甲及首饰可在这里觉醒成宗师系列剑甲及首饰,

觉醒失败,主装备不消失,只消耗附加材料和货币。每次觉醒失败,增加临时成功几率1%,最高提升10%(强化成

功重新计算)

材料消耗:龙之心、龙之血及金刚石

image.png 

10、镇魔塔

个人副本地图:每层boss挑战成功后可前往下一层,通关指定层数可获得专属称号。击杀Boss并通关可以获得装备、材料、声望、金刚石、元宝;跨服镇魔塔:1小时开放一次,刷新一只boss

image.png 

11、黑市商人

根骨福袋:双击使用获得10种根骨材料各9;可使用999灵符和48元购买,999灵符限购1次,48元限购10次神龙福袋:双击使用获得龙之心和龙之血各33个,恶魔挑战卷3张,金刚石4500颗,可使用999灵符和48元购买999灵符限购1次,48元限购10K升福袋:双击使用获得十张十转凭证、声望100:可使用999灵符和48元购买,999灵符限购1次,48元限购10

image.png 

四大陆⭐⭐⭐(四合+霸王项羽时装+陆地仙人+13转,每天首次进入需要提交恶魔挑战卷x10)

1、剧情【暗黑帝王】

暗黑之城是暗黑帝王的专属剧情地图,为跨服地图

入口开放时间:周一周五,每天1224点,每2小时开放;周六周日,每天1224点,每1小时开放。开放限时10分钟关闭入口。

挑战条件:转生达到15+境界达成陆地仙人+恶挑战卷*3.

帝王宝藏团体副本

暗黑帝王拥有两种魂魄形态(罗刹之体)(修罗真身),其破坏力与掉落的宝藏不同,进入宝藏,随机召唤帝王形态。

挑战条件:只能由队长发起+队伍人数不少于3+队长携带恶魔挑战卷*3.完成【暗黑帝王】剧情任务可获得对应的【专属神器】

第一幕:嗜血的传说,剧情专属兑换连环明珠999+觉醒宝石999=血龙之手嗜血龙之手基础属性:增加9-9防御,防御加成9%;专属属性:防御加成9%

第二幕:远古的诅咒,剧情专属兑换暗黑水晶999+觉醒宝石999=诅咒龙之戒诅咒龙之戒基础属性:增加9-9攻魔道,攻魔道伤9%:专属属性:攻道伤9%

第三幕:弑杀的回忆,剧情专属兑换灵魂水晶999+觉醒宝石999=弒杀龙之爪弑杀龙之爪基础属性:增加9-9魔防,魔防加成9%;专属属性:魔防加成9%

第四幕:邪恶的梦魇,剧情专属兑换魔界残魂999+觉醒宝石999=邪恶龙之戒邪恶龙之戒基础属性:增加9-9攻魔道,攻魔道伤9%;专属属性:攻道伤9%第五幕:残暴的君主,剧情专属兑换帝王之心999+觉醒宝石999=残暴龙之链残暴龙之链基础属性:增加9-9防御魔防,9-9攻魔道;元素属性:攻击倍数20%;专属属性:攻击倍数1.2

2、轮回飞升

需要人物达成79级才可转生,当前轮回转生达成后,人物等级自动提升一级。

15-16转消耗:十转凭证999、灵符1

16-17转消耗:十转凭证999、灵符5

17-18转消耗:十转凭证999、灵符10

3、天命根骨

消耗根骨、金刚石以及灵符觉醒,使用幸运符增加10%几率。全身觉醒为相同阶级根骨时获得时装。每激活一个根骨:生命值加成+2%

觉醒金身时装:攻魔道防御魔防1-1、生命值加成3%、攻击倍数2%

修罗金身时装:攻魔道防御魔防1-1、生命值加成3%、攻击倍数2%

泰坦金身时装:攻魔道防御魔防1-1、生命值加成3%、攻击倍数2%

image.png 

4、符文之语

四大陆掉落魔戒散件,每件魔戒散件都隐藏神秘符文之力,使用魔戒即可解读【符文之语】,获得神秘符文之力。

每次解密符文需要灵符*1000,重复解密可获得100声望值+2000金刚石。

第一次解密:消耗灵符获得属性,体力加成2%,攻魔道伤加成1%,防御加成1%,魔御加成1%

重复解密:消耗灵符,获得声望+金刚石。

image.png 

5、上古魔戒

image.png

image.png 

 

6、至尊天人

条件:达到陆地神仙+18+20万声望+200万金刚石特殊BUFF:对于境界低于自己的目标人物,额外造成10%的真实伤害;对于境界低于自己的人物攻击,收到的伤害减少10%;攻击几率使目标人物进入红名状态且禁止攻击持续2秒。

image.png 

7、血石觉醒

佩戴【魔血石·MAX】才可以进行血石觉醒。

绿色属性,抽取概率50%(:pk增伤+3%、增加目标爆率+5%)

黄色属性,抽取概率30%(:护甲穿透+50点、对人真实伤害+50点等)

粉色属性,抽取概率15%(:准确+10点、攻魔道伤+5%)

红色属性,抽取概率5%(:暴击伤害+10%PK增伤+10%)

血石觉醒几率获得【人物等级BUFF,永久增加等级+1】等级BUFF79级生效)。血石觉醒随机获得觉醒属性池里面的属性,血石觉醒获得的属性可以进行【锁定】,锁定后不会被重置。

提示:血石觉醒每次觉醒重置已获得的觉醒属性【锁定位置除外】

image.png 

8、专属强化

专属神兵可以通过强化进一步增强,仅限解封神器可以进行强化,强化1-7消耗龙神石+金刚石,强化8-15级消耗龙神石+灵符,强化失败等级降低一级(使用幸运符可不掉级!)

总强化等级50级,获得属性:人物体力增加10%,护甲穿透100,人物等级+1

总强化等级60级,获得属性:人物体力增加15%,护甲穿透150,人物等级+2

总强化等级70级,获得属性:人物体力增加20%,护甲穿透200,人物等级+3

总强化等级80级,获得属性:人物体力增加25%,护甲穿透250,人物等级+4

总强化等级90级,获得属性:人物体力增加30%,护甲穿透300,人物等级+5

总强化等级100级,获得属性:人物体力增加35%,护甲穿透350,人物等级+6

强化等级110级,获得属性:人物体力增加40%,护甲穿透400,人物等级+7

总强化等级120级,获得属性:人物体力增加50%,护甲穿透500,人物等级+8(等级BUFF79级生效)

9、黑市商人

帝王福袋:双击使用随机获得一种帝王任务材料1-10:可使用1299灵符和58元购买,每种购买方式均限购10次龙神福袋:双击使用随机获得龙神石或觉醒宝石10-20;可使用1299灵符和58元购买,每种购买方式均限购10次符文福袋:双击使用随机获得一个符文之语;可使用1299灵符和58元购买,每种购买方式均限购10

image.png 

五大陆⭐⭐⭐(五合+81级,每天首次进入需要提交恶魔挑战卷x10)

1.圣灵道人

特殊buff:对境界低于自己的目标人物,额外造成15%的真实伤害,对境界低于自己的人物攻击,受到的伤害减少15%5%攻击几率使目标人物进入红名状态,且禁止攻击持续2秒生灵道人·三生:至尊天人+18+20万声望+200万金刚石

生灵道人'六道:生灵道人·三生+20+20万声望+200万金刚石

生灵道人·九天:生灵道人·六道+22+20万声望+200万金刚石

生灵道人·化神:生灵道人·九天+25+10万灵符+200万金刚石

2.龙虎天师

转生突破,最高提升至25转,每次达成转生后,人物等级突破提升1级,增加全系技能抵抗异次元之力:可提升人物在异界地图当中的攻击伤害,每10000点异次元之力提升1%攻击伤害

image.png 

3.次元之盾

解封异界次元之盾:需佩戴满觉醒宗师神盾,使用次元魔石唤醒异界之力

佩戴异界次元之盾:在异界地图内每击杀1只怪物,可获得1点成长值,成长值累计满后可使用次元魔石进行次元属

性唤醒

image.png 

4.神符师

解封异界:次元兵符:需佩戴满觉醒宗师兵符,使用次元魔石唤醒异界之力

佩戴异界:次元兵符在异界地图内每击杀1只怪物,可获得1点成长值,成长值累计满后可使用次元魔石进行次元属

性唤醒

5.驱魔尊者

提升元神,需要在异次元地图收集[定魂针][元神丹];消耗[定魂针][元神丹]提升元神,获得攻魔道、防魔御固定数值提升

突破元神,即可获得额外的突破属性;消耗[定魂针1[元神丹]以及灵符突破元神,获得攻魔道、防魔御固定数值提升,破防抵抗百分比数值提升,次元之力固定数值提升

image.png

image.png 

 

6.次元之盾

异次元解封:两件相同的宗师装备,解封后可获得同部位的异次元宗师装备,异次元装备可进行增幅异次元增幅:佩戴对应的异次元宗师装备,增幅成功随机获得[暴君、血牛、金刚]增幅属性,最高3!

image.png 

7.远古异界

军团副本,需集结三人以上队伍进入

军团之地·铁血征伐场:该团本内伤害降低20%,进入消耗黄金骰子99,每周通关三次奖励:异界水晶388,累计通关99次奖励:武道·武道通天

虚空之塔·次元回廊:该团本内伤害降低25%,进入消耗黄金骰子99,每周通关三次奖励:异界水晶688,累计通关99次奖励:成圣·肉身成圣

恶魔之书·原罪图书馆:该团本内伤害降低30%,进入消耗恶魔挑战卷99,每周通关三次奖励:异界水晶988,累计通关199次奖励:破虚·化凡为仙

洣零之森·廣化母巢:该团本内伤害降低40%,进入消耗恶廣挑战卷99,每周通关三次奖励:异界魂石188,累计通关299次奖励:碎界·寰宇称帝

天空遗迹·星穹圣殿:该团本内伤害降低40%,进入消耗恶魔挑战卷99,每周通关三次奖励:异界魂石288,累计通关399次奖励:凌雪·仙帝之尊

8.死灵圣祖

激活所有远古异界累计通关奖励的称号后,可免费激活称号:死灵圣祖

9.次元神炉

异界材料合成,

image.png 

迷失之城跨服地图☆☆

开启条件:三合开启,进入需激活终身特权、消耗黄金骰子*1。跨服地图每次停留限时30分钟(小退或死亡退出跨

)

image.png 

1、迷失之城-迷失深渊

深渊介绍:远古的迷失深渊,封印着魔童元神,深渊的结界被众多魔兽镇守!这个世界的强者啊!上古的宝藏一直在等待它的主人!

深渊挑战:需要【恶魔令】1,建议组队挑战(组队挑战所需【恶魔令】随队员数量变化而变化,每增加一个队员所需【恶魔令】消耗+1,组队所使用的【恶魔令】由队长消耗)

合成【恶魔令】所需:恶魔挑战卷9+龙之血9+龙之心9

直购29:绑定灵符290+【恶魔令】3+魔童降世碎片1

消耗魔童降世碎片99兑换魔童降世【限定装扮】*1

image.png 

2、迷失之城-迷失通道

进入条件:五倍秘境卷轴*1

跨服地图每次停留限时30分钟(小退或者死亡退出跨服),可使用500灵符购买迷失之城传送石(本地图专用)

image.png 

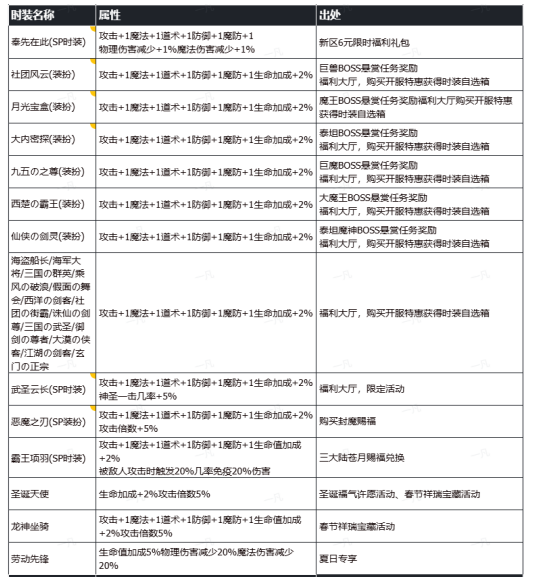
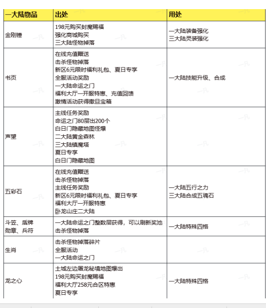
五、货币、时装、称号介绍

image.png

image.png

image.png 

 

 

六、本服充值活动

1、6元限时福利+12元限时福利

新区做完爆率神符主线任务后出现,限时半小时内购买6元礼包可以获得战神盾牌。

image.png 

2、68元永久终身特权

image.png 

3、580灵符开服特惠

image.png 

4、198元封魔赐福

开服一合,角色达到560级,活动出现。第一次购买是非绑定灵符,后续购买为绑定

image.png 

5、合区限购礼包

合区福利:书页,龙之心,孤品秘宝自选宝箱。每日限购。

image.png

image.png 

 

6、武神赐福

合区福利:首次购买赠送武圣关羽皮肤,礼包内包含金刚石、声望、灵石、神灵石以及骰子,一次购买可以免费领

30

image.png 

7、苍月赐福

合区福利:首次购买赠送霸王项羽皮肤,礼包内包含龙之心、龙之血、五魂石、神灵石以及恶魔挑战卷

image.png 

 


酷鱼游戏-精品游戏平台-好玩|热门网页游戏

2025-09-08 03:51

上一篇:
下一篇:

山东省不良信息举报中心   不良信息举报中心   鲁公网安备